中国·太阳成集团tyc33455cc(股份有限公司)-官方网站
公司首页
学习专栏
关于我们
太阳成集团tyc33455cc简介
现任领导
组织机构
历任领导
团队队伍
团队概况
正高
副高
博士
教师
行政人员
人才培养
专业设置
培养方案
教学管理
学科竞赛
教学成果
审核评估
专业评估(认证)
学科科研
团队建设
科研平台
科研成果
学术交流
党群工作
组织机构
党建动态
党风廉政
教工之家
团学工作
组织机构
社团协会
团学活动
学工品牌
人才招聘
招生计划
招生专业
历年分数
就业信息
创新创业
下载专区
员工之家
组织机构
员工活动
员工影集
员工风采
通知公告
当前位置:
公司首页
>
通知公告
通知公告
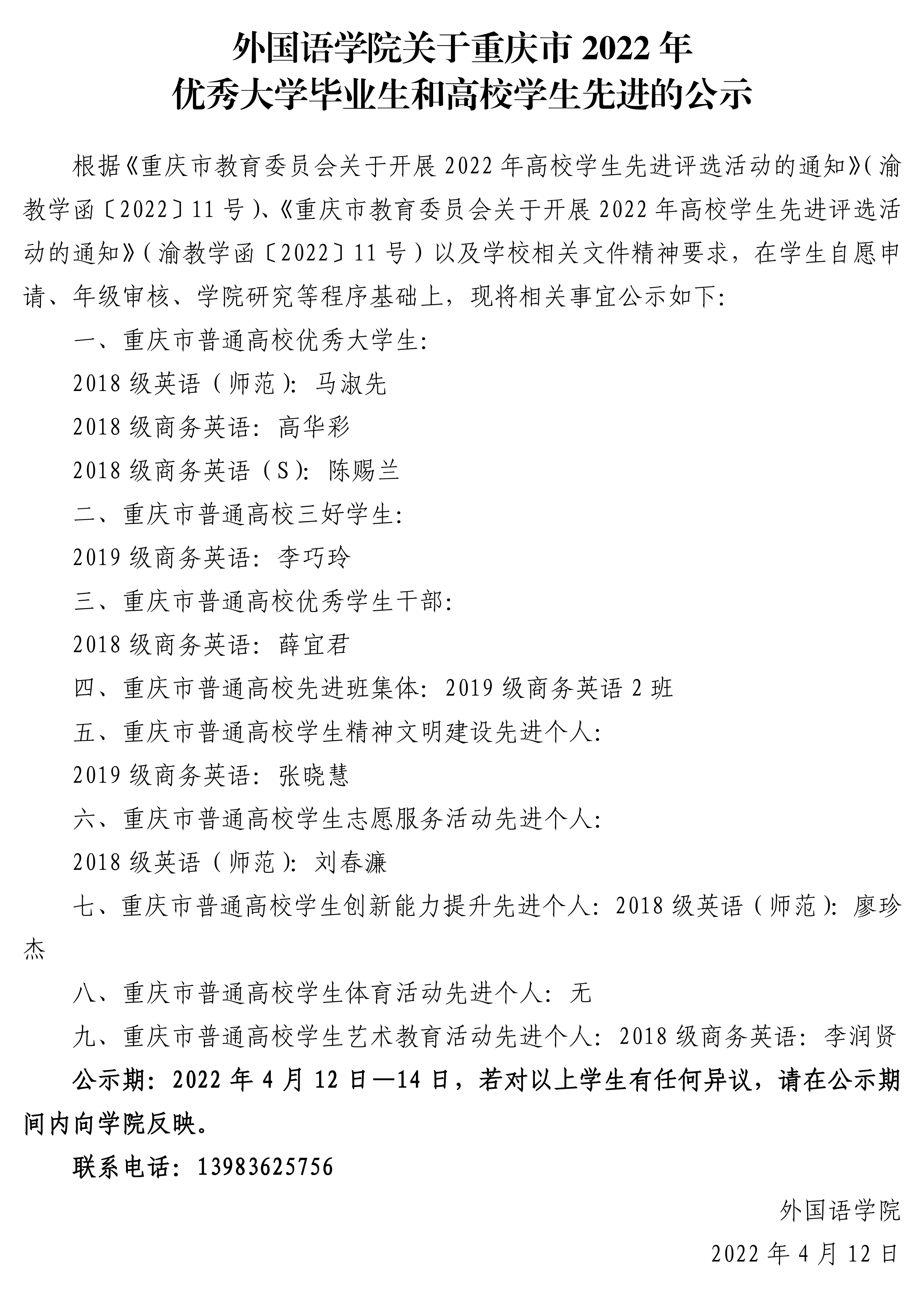
太阳成集团tyc33455cc关于重庆市2022年优秀大学毕业生和高校员工先进的公示
发布时间:2022-04-12 来源:太阳成集团tyc33455cc 浏览次数:太阳成集团tyc33455cc